這幾天,招標采購圈里面爆刷大疆創新內部腐敗問題,預計本次爆出的腐敗造成的損失超過10億元,目前已經有45人被查處。
2013年-2017年大疆銷售額

數據來源:前瞻產業研究院
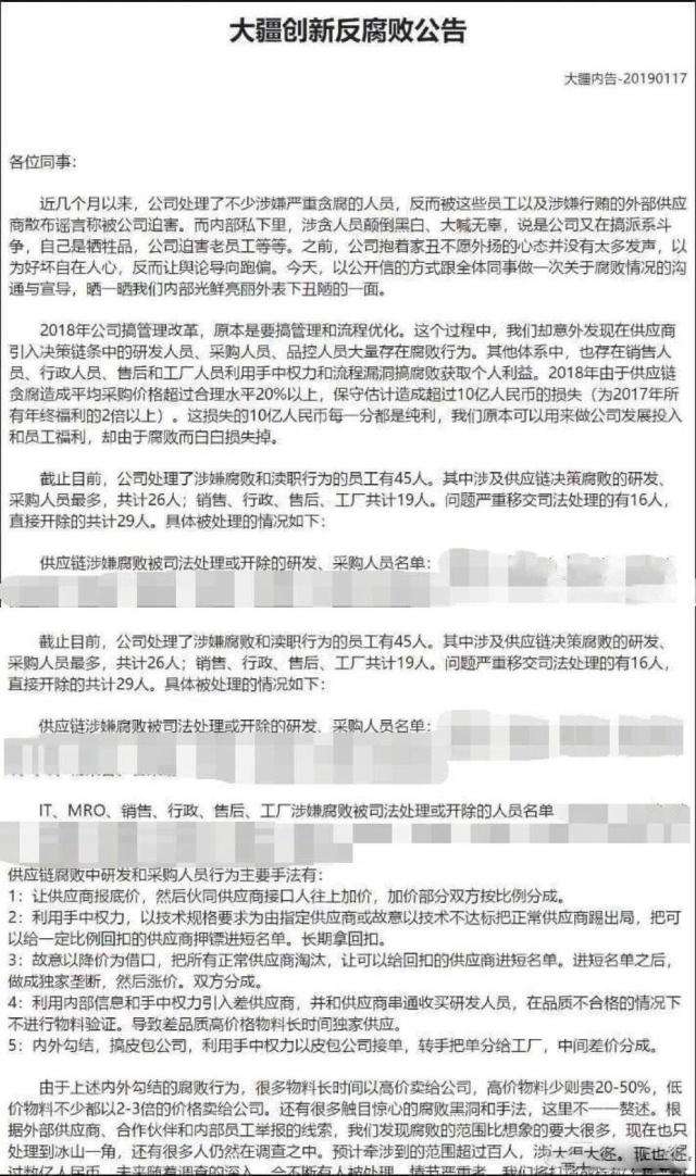
大疆稱,在內部管理改革梳理內部流程時,發現在供應商引入決策鏈條中的研發、采購、品控人員存在大量腐敗行為,并存在銷售、行政、售后等人員利用手中權力謀取個人利益的現象。
這次的梳理內部流程發現,大疆的平均采購價格超過合理水平20%以上。高價物料少則高出20%-50%,低價物料不少以市場合理水平的2-3倍向大疆出售。
在涉及到腐敗的45人中:
涉及供應鏈決策腐敗的研發、采購人員26人,銷售、行政、設計、工廠19人。
涉及金額較大的16人已經移送司法機關,另外29人被直接開除。
事發原因
根據大疆創新反腐敗公告披露,2018年大疆內部做管理改革,初衷是將管理和流程優化,梳理內部流程,重新設置審批節點,更換和任命一些領導崗位。然而在此過程中卻意外發現在供應商引入決策鏈條中,研發、采購、品控人員存在大量的貪腐行為。其他體系也存在銷售、行政、售后等人員利用手中權利謀取個人利益的現象。

圖片來源:網絡
腐敗手段
大疆在公告中稱,采購、研發人員涉及的主要腐敗手法有:
1.讓供應商報底價,然后伙同供應商往上加價,然后雙方分成;
2.利用手中的權力故意以技術不達標把正常供應商踢出局,把可以給回扣的供應商押鏢進短名單,長期拿回扣;
3.故意以降價為由,把所有正常供應商淘汰,把可以給回扣的供應商塞進短名單,造成獨家壟斷后然后漲價,雙方分成;
4.引入差供應商,聯合供應商串通收買研發人員,在品質不合格的情況下不進行物料驗證,導致差品質高價格的物料長期供應給大疆;
5.搞皮包公司接單,然后把單子轉手分給工廠,賺中間差價分成。
原因分析
造成企業消極腐敗現象嚴重滋長和蔓延的原因是多方面的。
從主觀上看,利己意識的泛起是其主要原因。但個體行為不作為我們本次討論的重點。
從客觀環境來看主要有:
一是企業廉潔規范滯后;
二是企業反腐敗斗爭的力度不夠,主要表現為重視打擊的一手,而弱化防范和監督工作;
三是缺乏對企業相關權力的有效外部監督;
四是企業內部管理監督機制存在缺陷,運轉不靈;
五是業務人為決定權過大。
措施建議
建議可以從以下三個方面進行:
1.資訊公開化、數據透明化,盡可能實現陽光,以電子采購代替人工操作,通過數字化采購工具從源頭上遏制腐敗現象蔓延的勢頭,盡力鏟除滋生腐敗的條件和土壤。
2.企業內部要建立一套完備、透明的客戶開發和訂貨、發貨制度;同時,內部審計常態化,既要審計事項,更要審計流程,流程審計機制要始終貫穿于各個管理程序;設立完善的內部舉報與投訴機制,接受和積極處理內部相關人員、外部供應商的舉報與投訴;強化采購團隊建設,定期輪換高風險崗位、對采購人員進行廉潔培訓等。
3.選擇高質量供應商,加強供應商履約管理。采購腐敗的本質,逃不開與供應商的勾連,因此,選拔和管理供應商的機制,是預防采購和供應鏈決策腐敗的題中之義。
中國招標投標公共服務平臺始終致力于為規范招標投標市場秩序,優化電子招標投標公共服務,創造統一開放公平競爭的市場體系提供技術與數據支持。
區塊鏈服務針對業界信息不透明、違標串標嚴重,運行不規范、信息泄露篡改,資源不共享、全流程監管難,資質業績作假、核查成本高等行業痛點,通過區塊鏈的去中心化、永久保存、不可逆向串改的分布式賬本的機制解決問題,提供區塊鏈和共享庫,對關鍵結構化信息和非結構化文件的哈希值提供上鏈,非結構化數據上共享庫,用戶可以對關鍵環節信息進行查證,比對是否與上鏈信息一致。

信息定制服務為招投標活動中的各類市場主體以及社會公眾,特別是投標人、潛在投標人提供招投標過程中所需的資格預審公告、招標公告、中標候選人公示、中標結果公示等依法公開信息以及項目立項、開標記錄、合同履約、資質信用、業績報告等其他相關信息的推薦、定制、推送、提醒等服務。
作者:李奕軒
首頁
信息公開
對接網絡
增值服務
交易智庫
CA互認
行業公示


